In a year full of high-profile IPOs, WeWork takes center stage as it moves towards its offering date, offering a fascinating insight into corporate narratives, how and why they acquire credibility (and value) and how quickly they can lose them, if markets lose faith. When the WeWork IPO was first rumored, there was talk of the company being priced at $60 billion or more, but the longer investors have had a chance to look at the prospectus, the less enthusiastic they seem to have become about the company, with a news story today reporting that the company was looking at a drastically discounted value of $20 billion, which would make Softbank, the biggest (and most recent) VC investor in WeWork, a big loser on the IPO. Before I set my thoughts down on WeWork, I will confess that I have never liked the company, partly because I don't trust CEOs who seem more intent on delivering life lessons for the rest of us, than on talking about the businesses they run, and partly because of the trail it has left of obfuscation and opaqueness. That said, I don't believe in writing hit pieces on companies and I will bend over backwards to give WeWork the benefit of the doubt, as I wrestle not only with its basic business model but also with converting that model into a story and numbers.
The WeWork Business Model: A Leveraged Bet on Flexibility
The WeWork business model is neither new, nor particularly unique in its basic form, though access to capital and scaling ambitions have put that model on steroids. That said, most traditional real estate companies that have tried the WeWork business model historically have abandoned it, for micro and macro reasons, and the test of the WeWork model is whether the advantages it brings to the table, and it does bring some, can help it succeed, where others have not.
The Business Model
Most businesses need office space and the way in which that office space is created and provided has followed a standard script for decades. The owner of an office building, who has generally acquired the building with significant debt, rents the building to businesses that need office space, and uses the rent payments received to cover interest expenses on the debt, as well as the expenses of operating the building. As economies weaken, the demand for office space contracts, and the resulting drop in occupancy rates in office buildings exposes the owner to risk. Prudent real estate operators try to buy buildings when real estate prices are low, and sign up credit worthy tenants with long term leases when rental rates are high, thus building a profitability buffer to protect themselves against downturns, when they do come. Even with added prudence, commercial real estate has always been a boom and bust business and even the most successful real estate developers have been both billionaires and bankrupt (at least on paper), at different points of their lives.
The WeWork business model puts a twist on traditional real estate. Like the conventional model, it starts by identifying an attractive office property, usually in a city where office space is tight and young businesses are plentiful. Rather than buying the building, WeWork leases the building with a long term lease, and having leased it, it spends significant amounts upgrading the building to make it a desirable office space for the Gen-X and Gen-Y workers, brought up to believe in the tech company prototype of a cool office space. Having renovated the building, WeWork then offers office space in small units (you can rent just one desk or a few) and on short term contracts (as short as a month). For a given property, if things go according to plan, as the building gets occupied, the excess of rental income (over the lease payment) is used to cover the renovation costs, and once those costs get covered, the economies of scale kick in, generating profits for the company. The steps in the WeWork business model are captured in the picture below:
If you buy into the company’s spin, as presented in its prospectus, the strengths it brings to each stage in the process are what sets it apart, allowing it to win, where others have failed before. In fact, the company is explicitly laying the foundations for this argument with two graphs in its prospectus, one of which maps out its time frame from signing to filling a location and the other which presents a picture, albeit a little skewed, of the profitability of each location, once stable.
![]() |
| Prospectus: Pages |
Note that all we have is the company's word on the timing and its definition of contribution margin plays fast and loose with operating expenses. To illustrate how the WeWorks model works, consider 600 B Street in San Diego, which is an office building that WeWork acquired, renovated and opened in 2017:
In 2019, WeWork claimed that the building was mostly occupied, which should mean that the renovation costs are being recouped, but since the company does not reveal per-building numbers, it is impossible to tell what the company's financials are just on this building.
The Model Trade off
The model's allure is built on three factors. The first is the WeWork look, with open work spaces, cool lighting and lots of extras, that the company has worked on building over its lifetime and presumably is able to duplicate in a new building, with cost savings and quickly. The second is the WeWork community, where the company supplements its cosmetic features with add-on services that range from business networking to consulting services and seminars. The third is its offer of flexibility to businesses, especially valuable at young companies that face uncertain futures but increasing becoming so even at established companies that are experimenting with alternate work structures. Presumably, these businesses will be willing to pay extra for the flexibility and WeWork can capture the surplus. The model's weakness lies in a mismatch that is at the heart of the business model, where WeWork has locked itself into making the renovation costs up front and the lease payments for many years into the future, but its rental revenues will ebb and flow, depending upon the state of the economy. In fact, the numbers in WeWork’s own prospectus give away the extent of this mismatch, with lease commitments showing an average duration in excess of 10 years, whereas its renters are locked into contracts that average about a year in duration, which I obtained by dividing the revenue backlog by the revenue run rate. This mismatch is not unique to WeWork. You can argue that hotels have always faced this problem, as do the owners of apartment buildings, but WeWork is particularly exposed for four reasons:
- Own versus lease: There is an argument to be made that owning a property and leasing it is less risky than leasing the property and then sub-leasing it, and it is not because buying a property does not give rise to fixed costs. It does, in the form of the debt that you take on, when you buy the property, but borrowing & buying comes with two advantages over leasing. First, when buying a property, you can decide the proportion of value that comes from equity, allowing you to reduce your financial leverage, if you feel over exposed. Second, if the property value of a building rises after you have bought it, the equity component of value builds up implicitly, reducing effective leverage, though if property values drop, the reverse will occur.
- Explosive growth: As we will see in the next section, WeWork does not just have a mismatched model, it is one that has scaled up at a rate that has never been seen in the real estate business, going from one property in 2010 to more than 500 locations in 2019, adding more than 100,000 square feet of office space each month. This global growth has given rise to gigantic lease commitments, which combined with its operating losses in 2018, make it particularly exposed.
- Tenant Self-selection: By specifically targeting young companies and businesses that value flexibility, the company has created a selection bias, where its customers are the ones most likely to pull back on their office rentals, if there is a downturn.
- Lack of cost discipline: Companies that have historically been exposed to the mismatch problem have learned that, to survive, they need to have cost discipline, keeping fixed cost commitments low and adjusting quickly to changes in the environment. While it is possible that WeWork is secretly following these practices, their prospectus seems to suggest that they are oblivious to their risk exposure.
It is worth noting that the WeWork business model has been tried in real estate before, with calamitous results. As Sam Zell, a billionaire with deep roots in real estate, noted on CNBC, on September 4, 2019, not only did he lose money investing in a business model like this one in 1956, but every company in the office space subletting space that existed then went out of business.
The Back Story
The Back Story
To understand where WeWork stands today, I started with the prospectus that the company filed on August 14. While this filing may be updated, it provides a basis for any story telling or valuation of the company.
1. Operations
The financials reported in a company clearly paint a picture of growth in the company, as can be seen on almost every operating dimension (cities, locations, tenants, revenues).
1. Operations
The financials reported in a company clearly paint a picture of growth in the company, as can be seen on almost every operating dimension (cities, locations, tenants, revenues).
While the growth represents the good news part of the story, there is bad news. Accompanying the growth in locations and revenues are losses that have grown to staggeringly large amounts by 2018.
![]() |
| EBITR= EBIT + Lease Expense, EBITR&PO = EBITR + Non-lease pre-opening expenses |
One argument that the company may make for its losses is that they are after operating lease expenses (which are financial expenses, i.e., debt) and pre-opening location expenses (which are capital expenses). Adjusting for these expenses make the losses smaller, but they still remain daunting.
2. Leverage: The Leasing Machine
The WeWork business model is built on leasing properties, often for large amounts, with a long-period commitment, and not surprisingly, the results are manifested in lease commitments that represent a mountain of claims that the company has to cover before it can generate income for equity investors. The graph below captures the lease commitments that WeWork has contractually committed itself to for future years, and how much these commitments represent in equivalent debt:
![]() |
| Prospectus |
Brought down to basics, WeWork is a company that had $2.6 billion in revenues in the twelve months ending in June 2019, with an operating loss of more than $2 billion during the period, and debt outstanding, if you include the conventional debt, of close to $24 billion. Note that this leverage is built into the business model and will only grow, as the company grows. The hope is that as the company matures, and its leaseholds age, they will turn profitable, but this is a model built on a knife’s edge that, by design, will be sensitive to the smallest economic perturbations.
3. Issuance Details
To value an initial public offering, you need three additional details and at the moment, information on at least two of the three details is not fully disclosed, though it will be made public before the offering. - Magnitude of Proceeds: While the company has not been explicit about how much cash it plans to raise in the IPO, rumors as recently as last week suggested that it was planning to raise about $3.5 billion from the offering. Of course, that was premised on a belief that the market would price their equity at about $45-$50 billion and that may change, now that there are indications that it may have to settle for a lower pricing.
- Use of Proceeds: In the prospectus (page 56), the company says that it intends to use the net proceeds for general corporate purposes, including working capital and capital expenditures. In effect, there seem to be no plans, at least currently, for any of the existing equity owners of the firm to cash out of the firm, using the proceeds.
- Dilution: There will be additional shares issued to raise the planned proceeds, and the offering price will determine the share count. There will be circularity involved, because the proceeds, since they will stay in the firm, will increase the value of the firm (and equity) by roughly the amount raised, and thus the value per share, but the value per share itself will determine how many additional shares will be issued and thus the share count.
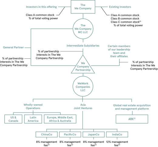
4. Corporate Governance: Founder Worship and Complexity
In keeping with what has become almost standard practice for companies going public in the last decade, WeWork has muddied the corporate governance waters by creating both a complex holding structure and share classes with different voting rights. Let's start with the holding structure for the company:
![]() |
| Prospectus: Page |
In particular, note the carve out of a separate company (ARK) which will presumably buy real estate and lease it back to We and the region-specific joint ventures, where the company collects management fees. I am not quite sure what to make of the partnership triangle at the center, where it looks like the company will be partnering with it's own managers (with the founder/CEO presumably leading the way) to run WeWork Company. I have to compliment the company's owners and bankers, and it is a back-handed compliment, for managing to create more complexity in a couple of years than most companies can create in decades. Some of this complexity is probably due to tax reasons, in which case the company is behaving like other real estate ventures in putting tax considerations high up on its list of decision-drivers. Some of the complexity is to protect itself from the downside of its own lease-fueled growth, where the company can maintain the argument that since its leases are at the property-level, and the properties are structured as nominally stand-alone subsidiaries, it is less exposed to distress. That is fiction because a global economic showdown will lead to failures on dozens, perhaps hundreds, of lease commitments at the same time, and there is no protective cloak for the company against that contingency. A great deal of the complexity, though, has to do with the founder(s) desire for control and potential conflicts of interests, and investors will have to take that into account when valuing/pricing the company.
On the governance front, the company’s voting structure continues the deplorable practice of entrenching founders, by creating three classes of shares, with the class A shares that will be offering in the IPO having one twentieth the voting rights of the class B and class C shares, leaving control of the company in the hands of Adam Neumann. In fact, the prospectus is brutally direct on this front, stating that “Adam’s voting control will limit the ability of other stockholders to influence corporate activities and, as a result, we may take actions that stockholders other than Adam do not view as beneficial” and that his ownership stake will result in WeWork being categorized as a controlled company, relieving it of the requirement to have independent directors on its compensation and nominating committees.
Valuing WeWork
As I mentioned at the top of this post, I fundamentally mistrust the company, but I am not willing to dismiss its potential, without giving it a shot at delivering. In creating this narrative, I am buying into parts of the company’s own narrative and here are the components of my story:
- WeWork meets an unmet and large need for flexible office space: The demand comes both younger, smaller companies, still unsure about their future needs, and established companies, experimenting with new work arrangements. There is a big market, potentially close to the $900 billion that the company estimates.
- With a branded product & economies of scale: The WeWork Office is differentiated enough to allow them to have pricing power, and higher margins.
- And continued access to capital, allowing the company to both fund growth and potentially live through mild economic shocks. That access, though, will be insufficient to tide them through deeper recessions, where their debt load will leave them exposed to distress.
This story translates into three key operating inputs:
- Revenue Growth: I will assume that revenues will grow at 60% a year, for the next five years, scaling down to stable growth (set equal to the riskfree rate of 1.6%) after year 10. If this seems conservative, given their triple digit growth in the most recent year, using this growth rate results in revenues of approximately $80 billion in 2029.
- Target Operating Margin: Over the next decade, I expect the company’s operating margins to improve to 12.50% by year 10. That is much higher than the average operating margin for real estate operating companies and higher than 11.04%, the average operating margin from 2014-2018 earned by IWG, the company considered to be closest to WeWork in terms of operating model. For those of you persuaded by the company’s argument that its locations make a 25% contribution margin, note that that measure of profitability is before corporate expenses, stock-based compensation and capital maintenance expenditures.
- Reinvestment Needs: The business will stay capital intensive, economies of scale notwithstanding, requiring significant investments in new properties and substantial ones in aging properties to preserve their earning power. I will assume that each dollar of additional capital invested into the business will generate $1.68 in additional revenues, again drawing on industry averages. (Currently, WeWork generates only 11 cents in revenues for every dollar invested, but in its defense, many of its locations are either just starting to fill or are not occupied yet.)
From my perspective, this seems like an optimistic story, where WeWork generates pre-tax operating income of 10.07 billion on revenues of $80.5 billion in 2029, generating a 26.61% return on capital on intermediate capital investments. Allowing for a starting cost of capital of about 8%, the resulting value for the operating assets is about $29.5 billion, but before you decide to put all your money in WeWork, there are two barriers to overcome:
- Possibility of failure: The debt load that WeWork carries makes its susceptible to economic downturns and shocks in the real estate market, and the cost of capital, a going concern measure of risk, is incapable of capturing the risk of failure embedded in the business model. I will assume a 20% chance of failure in my valuation, and if it does occur, that the firm will have to sell its holdings for 60% of fair value.
- Debt load: As I noted in the last section, the company has accumulated a debt load, including lease commitments, of $23.8 billion.
Adjusting for these, the resulting value of equity is $13.75 billion, and with my preliminary assessment of shares outstanding, translates into a value per share of about $26/share.
![]() |
| Download spreadsheet |
I am sure that I will get pushback from both directions, with optimists arguing that the unmet demand for flexible office space in conjunction with the WeWork brand will lead to higher revenue growth and margins, and pessimists positing that both numbers are overstated. In response, here is what I can offer:
If you are puzzled as to why the equity value changes so much, as growth and margins change, the answer lies in the super-charged leverage model that WeWork has created. To the question of whether WeWork could be worth $40 billion, $50 billion or more, the answer is that it is possible but only if the company can deliver well-above average margins, while maintaining sky-high growth. That would make those values improbable, but what should terrify investors is that even the $15 or $20 billion equity values require stretching the assumptions to breaking point, and that there are a whole host of plausible scenarios where the equity is worth nothing. In fact, there is an argument to be made that if you invest in WeWork equity, you are investing less in an ongoing business, and more in an out-of-the-money option, with plausible pathways to a boom but just as many or even more pathways to a bust.
If you are puzzled as to why the equity value changes so much, as growth and margins change, the answer lies in the super-charged leverage model that WeWork has created. To the question of whether WeWork could be worth $40 billion, $50 billion or more, the answer is that it is possible but only if the company can deliver well-above average margins, while maintaining sky-high growth. That would make those values improbable, but what should terrify investors is that even the $15 or $20 billion equity values require stretching the assumptions to breaking point, and that there are a whole host of plausible scenarios where the equity is worth nothing. In fact, there is an argument to be made that if you invest in WeWork equity, you are investing less in an ongoing business, and more in an out-of-the-money option, with plausible pathways to a boom but just as many or even more pathways to a bust.
Storytelling's Dark Side: The Meltdown of Runaway Stories
Valuation is a bridge between stories and numbers, and for young companies, it is the story that drives the numbers, rather than the other way around. This is neither good nor bad, but a reflection of a reality which is that bulk of value at these companies comes from what they will do in the future, rather than what they have done in the past. That said, there is a danger when stories rule, and especially so if the numbers become props or are ignored, that the pricing that is attached to a company can lose its tether to value. In 2015, I used the notion of a runaway story to explain why VC investors pushed up the price of Theranos to $9 billion, without any tangible evidence that the revolutionary blood testing, that was at the basis of that value, actually worked. In particular, I suggested that there are three ingredients to a runaway story:
With Theranos, Elizabeth Holmes was the story teller, arguing that her nanotainers would upend the (big) blood testing business and in the process, make it accessible to people around the world who could not afford it. Investors, Walgreens and the Cleveland Clinic all swooned, and no one asked questions about the blood tests themselves, afraid, perhaps, of being viewed as being against making the world a healthier place. For much of its life, WeWork has had many of the same ingredients, a visionary founder, Adam Neumann, who seems to view the company less as a business and more as a mission to make the business world a little more equal by giving the underdogs (young start-ups, entrepreneurs and small companies) a base, at least in terms of office space and community support, to fend off bigger competitors. It is no surprise, therefore, that the company describes its clients as community and members and that the word "We" carries significance beyond the company name. Along the way, the company was able to get venture capitalists to buy in, and the pricing of the company reflects its rise:
![]() |
| Add caption |
The list of investors includes some big names in the VC and money management space, indicating that the runaway story’s allure is not restricted to the naïve and the uninitiated. Note also that one of the last entrants into the capital game was Softbank, providing a capital infusion of $2 billion in January 2019, translating into a pricing of $47 billion for the company's equity. In sum, Softbank’s holdings give it 29% of the equity in the company, larger even than Adam Neumann’s share.
As we saw with Theranos, in its rapid fall from grace, there is a dark side to story companies and it stems from the fact that value is built on a personality, rather than a business, and when the personality stumbles or acts in a way viewed as untrustworthy, the runaway story can quickly morph into a meltdown story, where the ingredients curdle:
Once investors lose faith in the narrator, the same story that evoked awe and sky-high pricing in the runaway model starts to come apart, as the flaws in the model and its disconnect with the numbers take center stage. With WeWork, the shift seems to have occurred in record time, partly because of bad market timing, with the macro indicators indicating that a global economic showdown may be coming sooner rather than later, and partly because of its own arrogance. In fact, if you were mapping out a plan for self-destruction, the company has delivered in spades with:
- CEO arrogance: For someone who is likely to be a multi-billionaire in a few weeks, Adam Neumann has been remarkably short sighted, starting with his sale of almost $800 million in shares leading into the IPO, continuing with his receipt (which he reversed, by only after significant blowback) of $6 million for giving the company the right to use the name “We”, and the conflicts of interest that he seems to have sowed all over the corporate structure.
- Accounting Game playing: WeWork’s continued description, with more than a 100 mentions in its prospectus, of itself as a tech company is at odds with its real estate business model, but investors would perhaps have been willing to overlook that if the company had not also indulged in accounting game playing in the past. This is after all the company that coined Community EBITDA (https://www.bloomberg.com/opinion/articles/2018-04-27/wework-accounts-for-consciousness), an almost comically bad measure of earnings, where almost all expenses are added back to derive arrive at earnings.
- Denial: Since even a casual observer can see the mismatch that lies at the heart of the WeWork business model, it behooves the company to confront that problem directly. Instead, through 220 pages of a prospectus, the company bobs and weaves, leaving the question unanswered.
While these are all long standing features of the company, I think that if pricing is a game of mood and momentum, the mood has darkened during this period, and it came as no surprise when rumors started a couple of days ago that the company was considering slashing its pricing to $20 billion a lower. That is an astounding mark down from the initial pricing estimate, but it suggests that the company and its bankers are running into investor resistance.
As WeWork stumbles its way to an IPO, with the very real chance that it could be pulled by its biggest stockholders (Neumann and Softbank) from a public offering, the question of what to do next depends upon whose perspective you tak.
- If you are a VC/equity owner in WeWorks, your choice is a tough one. On the one hand, you may want to pull the IPO and wait for a better moment. On the other, your moment may have passed and to survive as a private company, WeWork will need more capital (from you).
- As an investor, whether you invest or not will depend on what you think is a plausible/probable narrative for the company, and the resulting value. I would not invest in the company, even at the more modest pricing levels ($15-$20 billion), but if the price collapsed to the single digits, I would buy it for its optionality.
- If you are a trader, this stock, if it goes public, will be a pure pricing game, going up and down based upon momentum. If you are good at sending momentum shifts, you could take advantage.
- If you are a founder/CEO of a company, the lesson to be learned from this IPO is that no matter how disruptive you may perceive your company to be, in a business, there are lessons to be learned from looking at how that business has been run in the past.
The saying that those who do not know their history are destined to repeat it seems apt not just in politics and public policy, but also in markets, as companies rediscover old ways to make money, and then find anew the flaws that put an end to those ways.
































